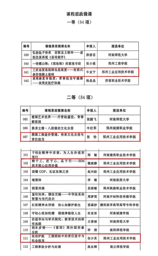
(文图/郝亚勋 审核/靳晓亮)近日,河南省社会科学界联合会、中国共产主义青年团河南省委员会、河南省高等教育学会联合公布2025年度河南省大思政微课(微视频)征集活动评选结果,我院教师凭借过硬的政治素养与理论功底、扎实的信息化教学与创新能力取得一等奖一项,二等奖三项的优异成绩。


比赛启动以来,学院领导高度重视、积极组织,参赛教师立足专业特色,深入挖掘土木工程、建筑施工、工程管理等核心课程中的思政元素,将工匠精神、文化自信、责任担当巧妙融入微课设计,在学院及教师共同努力下,终取佳绩。
此次获奖,充分展现了建筑工程学院大思政建设与育人工作的扎实成果,是对学院课程思政建设成果的充分肯定,也是对我院教师深耕课程思政教学、勇于创新实践的激励。
下一步,学院将以此次比赛为深化教育教学改革、落实“三全育人”的重要抓手,总结获奖经验,发挥优秀作品的示范引领作用,持续深化课程思政教学改革,不断丰富微课内容,创新教学形式,进一步推动思政元素与专业课程深度融合,着力打造更多优质课程思政微课,为培养更多有理想、懂技术、有担当的新时代建设者,贡献建工力量。